●金管局副總裁阮國恒(中)、金管局助理總裁(銀行操守)區毓麟(左)及銀行公會署理主席紀鷺禧(右)講解「智安存」服務最新安排。 香港文匯報記者涂穴 攝
(香港文匯報記者 黃安琪)警方數據顯示,本港今年首10個月錄得35,831宗詐騙案,按年微跌1.6%,港人「被捲款」64.3億元,儘管損失金額按年降8.7%,惟整體騙案造成損失仍處高位。香港金管局與香港銀行公會昨日公布,全港所有零售銀行(包括數字銀行)今日(31日)或之前全面向個人客戶推出「智安存」服務。金管局副總裁阮國恒昨形容,「智安存」並非僅針對長者,而是適用於所有客戶的實用防騙工具,除了能防範經授權轉賬的騙案,更能有效防止銀行戶口資料被盜取及未經授權的交易轉賬。他大力呼籲市民主動使用「智安存」,為銀行存款再增添一道安全鎖。
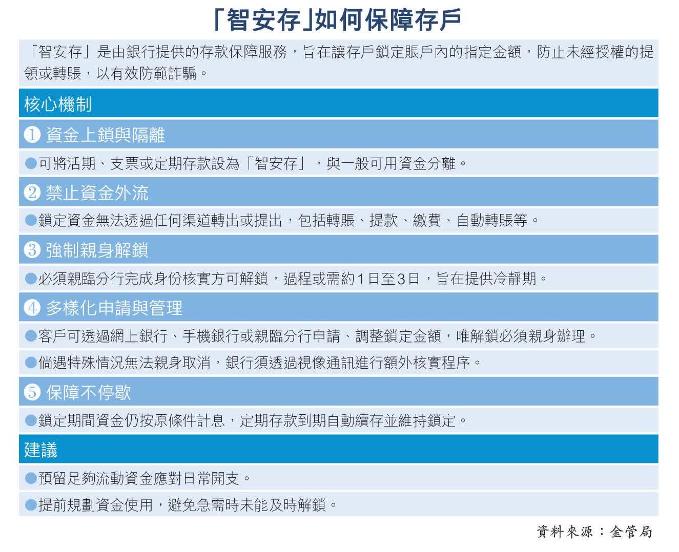
金管局稱,「智安存」猶如在銀行戶口內設置夾萬,銀行客戶可自行設定受保護的存款金額,包括活期、支票或定期存款,與一般可用資金分離,資金鎖定後將無法透過任何渠道轉出或提取,包括轉賬、提款、繳費及自動轉賬等;當客戶需要動用受保護存款時,銀行會先與客戶進行面對面的反詐騙核實程序,客戶必須親臨分行完成身份核實方可解鎖,過程或需約1日至3日,旨在提供冷靜期,讓客戶有機會想清楚是否被騙,完成程序後客戶才可轉出或提取有關存款。
構建四個層面防騙生態圈
阮國恒強調,金管局積極構建防騙生態圈,該生態圈涵蓋四個層面:銀行、銀行之間、銀行與客戶之間以及客戶層面。在銀行層面,銀行需要評估自身系統的能力,以便能檢測潛在的問題。在銀行之間,透過資訊共享,各銀行能夠採取協同行動以防止可疑操作。對於銀行與客戶之間的層面,當風險被識別時,希望銀行能及早向客戶發出警示。此外,客戶層面則強調客戶自我保護的重要性,金管局致力於對客戶進行宣傳與教育。
他表示,「智安存」為存款多加一層保護,是一項非常有用的防騙工具。截至12月15日的數據,使用客戶已經超過3,200名,受保護存款總額到約16億港元,平均每名客戶保護金額達約50萬港元。其中,使用客戶年齡分布以25歲至59歲群體為主,佔比74%;60歲及以上群體佔19%至20%;而25歲以下,僅佔7%。
他指出,對於2026年的工作重點,首先是提高市民認知及鼓勵善用「智安存」,金管局將與銀行業界共同積極推廣,包括零售銀行向客戶提供不同推廣優惠等。銀行公會署理主席紀鷺禧補充稱,優惠包括特惠存款息率、抽獎和現金回贈等,而各銀行網站、應用程式都會把「智安存」設於當眼位置,方便市民使用。
阮國恒:適合所有客戶群
阮國恒特別提醒,人人都可能遇上騙案,千萬不要以為自己無可能受騙就無需使用「智安存」,只要善用「智安存」,就能保護好自己的存款,這其實是精明之舉;「智安存」適合所有客戶群,市民可考慮為一些短期內不需要動用的存款,如為置業首期、結婚或子女教育等所做的儲蓄,加上「智安存」保護;使用「智安存」時,應預留足夠備用資金以應付日常及突發開支。 同時,沒有任何一項措施可完全杜絕風險。市民在使用「智安存」之餘,仍然要時刻保持警惕,慎防騙案。
七秩長者失身份證 急鎖廿萬免招損失
(香港文匯報記者 馬翠媚)一名78歲長者遺失身份證後,經銀行協助緊急啟用「智安存」,成功鎖定20萬元存款,避免潛在損失;另一名常需離港工作的客戶,亦主動前往銀行分行鎖定七成資金,以策安全。香港銀行公會署理主席紀鷺禧昨日分享這些真實案例時指出,為應對詐騙案而推出「智安存」措施,正為市民「血汗錢」加多層保障。
近年本港詐騙案急升,尤其是電話及網騙,騙徒常誘導受害者即時轉賬,造成巨額損失。為此,金管局去年底宣布推出防騙新招,即「智安存」存款保障措施,旨在針對詐騙手法升級,加強市民自我保護能力。
金管局當時指出,措施於今年初開始分階段試行,最遲於今年底前全面落實實施。今年上半年,陸續有銀行實施試行服務,截至6月底前,14間銀行率先向長者、智障人士及有需要客戶提供暫行措施,優先保障易受騙群體。
超過3200客戶啟用服務
金管局最新統計顯示,截至12月15日,全港已有超過3,200名客戶啟用「智安存」,涉及保障存款總額約16億元,平均每筆受保障存款達50萬元。隨着全港零售銀行除夕全面推出「智安存」,金管局預計使用量穩步增長。
部分銀行鎖定資金設下限
(香港文匯報記者 黃安琪)金管局昨日表示,由於「智安存」對客戶而言概念比較新穎,因此局方要求銀行在客戶要求使用時,必須清晰及充分地向客戶解釋保護詳情、運作以及取消流程,尤其要特別提醒客戶需要維持充足的資金以應付日常及突發開支。銀行公會署理主席紀鷺禧昨亦提醒,「智安存」無資金鎖定上限,惟部分銀行資金鎖定設有下限。由於各銀行實施細節及條款各異,遇有疑問的客戶可向不同銀行了解詳情。
開通使用或致透支失效
紀鷺禧透露,「智安存」無資金鎖定上限,下限設定各銀行有異,其中7間銀行的港元戶口無最低限額,21間最低限額介乎1元至1萬元等值之間;13間銀行的外幣戶口無最低限額,15間設有最低限額。上鎖操作極為便捷,市民透過手機銀行點擊按鈕即可即時生效,但解鎖常規處理時間為1日至3日。對於異地、住院等無法親身解鎖的特殊場景,她指銀行可「特事特辦」,經額外核實後加速處理。她亦提醒,用戶應充分了解銀行的「智安存」服務及細閱條款,不同銀行可能有所不同。例如,部分銀行的透支(Overdraw)功能在開通「智安存」後會失效。
為提高市民認知,以及鼓勵他們善用這項防騙工具以保護自己,金管局與銀行業界將共同積極推廣「智安存」,並攜手向長者、大學生等特定群體宣傳防騙訊息。銀行方面,除早前已推出大抽獎、現金回贈、禮券等優惠吸引市民使用外,料後續將有更多銀行「加碼」推出優惠。
金管局將加強宣傳推廣
另外,金管局助理總裁(銀行操守)區毓麟昨表示,2025年年初金管局推出一條防騙宣傳片,主角是一位防騙大師,旨在向市民提供防騙相關信息。宣傳片提醒市民有「防騙三式」:保持冷靜、什麼也不給、核實求助。及後,防騙大師亦介紹了「智安存」。他續指,除宣傳片之外,金管局亦製作一些海報和宣傳單張。單張除宣傳「智安存」的主要功能及特點外,還包括一些應用例子,幫助市民知道如何使用「智安存」,以及應該注意的事項。
他指出,金管局聯同銀行公會於2025年6月推出「精明長者防騙大使計劃」。在過去半年中,該計劃鼓勵超過3,200名長者和市民成為「防騙大使」。他希望「防騙大使」能與他們的親友分享防騙資訊,從而產生連鎖效應,擴大宣傳範圍,重點宣傳「防騙三式」及「智安存」。另外,金管局還將與大學合作,並進行研究,希望從行為科學或心理學的角度,增強教育宣傳的效果。
【特稿】誰是下一個獵物?
(香港文匯報記者 馬翠媚)在數碼蠻荒,騙徒如禿鷹盤旋,眼光掠過維港兩岸,眾生平等,皆為數據牧場中鮮嫩獵物。由北角茶餐廳阿伯手震震接起電話、中環金融才俊在冷氣房中神色一凜,到銅鑼灣街頭倚着電話亭的外傭,無人能完全倖免於這場無孔不入的「數碼關懷」。尤其對不少港人而言,陌生來電的頻率,比子女噓寒問暖鈴聲更為恒常。
數碼騙術每天無處不在
人在變,騙術亦隨時代演變。昔日「第一代」騙術,如粗糙街頭戲法,一聲錄音的「恭喜中獎」,或一句倉皇的「媽,我喺差館!」,押注人性貪念與恐慌。那時,港人尚可嗤之以鼻,掛線了事。今日的騙局,是融合了跨境劇本、AI偽聲與心理操控的「沉浸式罪案體驗」。它不再是廣撒網的漁獵,而是精準的狙擊。騙徒的「望遠鏡」,對準了長者翻報紙時眼底一絲迷茫、新來港人士填寫表格時對制度生疏、「港漂」學生在陌生城市中急於安頓的渴望,眾人在恐懼與資訊的落差下,不知不覺成為最肥美的「餌食」。
香港,這座流光溢彩的國際都會,在詐騙風暴中亦難成孤島。數字冰冷如刃,2024年,本港錄得4.4萬宗騙案,捲走91.5億元款項。其中電話騙案如幽靈纏繞,「假冒客服」個案竟錄得5,575宗,增幅如野火蔓延。最令人扼腕者,乃318宗假冒官員騙案,矛頭直指初來乍到的內地學子,捲款2.3億元。騙徒偽裝成內地公安,以「資金監管」、「證明清白」為名,布下天羅地網,令一則電話、一瞬信任,便是千萬港元之殤。
手法如病毒變異。假借銀行、電訊商、購物平台之名,謊稱賬戶異常、服務出錯,誘出密碼與一次性驗證碼,存款便如雪山崩塌,頃刻間匯入跨境多重戶口,蹤跡杳然。更有偽冒手機應用程式,界面幾可亂真,一旦下載登入,數百萬乃至上千萬積蓄,便如墜數字黑洞。
面對騙術變異威脅,防範措施亦同步強化。警方的「防騙視伏器」、銀行的可疑賬戶警示,與攔截機制織成一張細密防衛網。2024年,反詐騙協調中心成功於1,372宗騙案中,攔截14.8億元騙款。今年首10個月,案件及損失金額按年下降,似見曙光初露。警方多年來諄諄告誡的核心從未改變:陌生來電,斷然掛之;心存疑竇,速撥「18222」;轉賬投資之前,務必「停、想、查」。
安身立命主動學習防騙
前線的防範已深入民間。隨着「智安存」年初逐步推出,在滙豐、中銀櫃枱前,不難見白髮蒼蒼長者戴上老花鏡,學習設定「資金鎖」,其專注神情堪比當年學用八達通,只是這一課防的不是遺失,而是無孔不入的虛擬扒手。「智安存」這類工具,如為畢生血汗錢鑄造一道「電子夾萬」,縱使騙徒竊得賬戶之鑰,亦難即時盜取。金管局的呼籲,是官方文告,亦是都市生存的樸素智慧,「防騙三式」不僅是技巧,更是亂流中安身立命之姿。
信銀富邦「加碼」獎賞鼓勵使用
(香港文匯報記者 馬翠媚)為加強保障港人資產,全港零售銀行將於除夕起全面推出存款保障措施「智安存」。為進一步鼓勵客戶,尤其是長者及有需要人士積極使用此防詐工具,部分銀行更主動「加碼」,推出限時現金獎賞活動,以實質誘因提升市民的防騙意識與參與意願。
信銀國際昨推出「智安存」現金獎賞,鼓勵客戶善用反詐騙工具,主動為存款提供額外保障。即日起至2026年2月28日,該行首5,000名客戶透過「inMotion動感銀行」、個人網上理財或分行成功為其儲蓄戶口或支票戶口設定「智安存」服務,並維持「智安存」保障金額達1萬元或以上或其他貨幣的最低保障金額至2026年2月28日,即可獲50元現金獎賞,注意優惠受條款及細則約束。
信銀:提升防騙意識
信銀國際個人及商務銀行業務副總監兼存貸產品執行總經理嚴偉德表示,該行一直致力守護客戶財富,並透過實施防騙督導、偵測攔截、客戶保障、監管協作等全方位反詐騙工作,包括於分行展示防騙宣傳內容及安排定期培訓等,提升客戶及前線同事的防騙意識。
另外,富邦銀行亦有推出現金賞,即日起至2026年2月28日,經富邦分行、網上銀行服務或手機應用程式,成功申請「智安存」服務同時存入指定最低金額或以上,並維持最少30個日或以上 ,其中港元及人民幣存款門檻均為1萬元,符合相關要求的首5,000名客戶,可享活期存款獎賞50元,先到先得,額滿即止。
編輯:銘笙

澳门电召的士
| 横琴澳闻头条传媒有限公司 | |
| 邮箱:Macauheadline@163.com | 澳门地址:澳门商业大马路澳门财富中心5楼 |
| 网址:http://www.macaoheadline.com/ | 珠海办事处:橫琴粵澳深度合作區三一南方總部大廈一號樓1108 |